Nagy-Britannia
Rejtőzködő angol milliárdos cégbirodalmának dolgoztak a pénz nélkül hagyott vásárosnaményi varrónők
Ötszázan dolgoznak a brit piacra dolgozó varrodában, de egy részük hónapok óta nem kap fizetést. Más beszállítóknak milliárdokkal tartozik a brit ruhaipari óriás.
Egy egyszerű, de nagyszerű szolgáltatással növelhető az otthon maradók jólléte
Napi egy SMS az egészségügytől sokat változtathat az emberek hozzáállásán az otthon maradáshoz.
Vitatott elméletre alapozták a britek a hajmeresztő védekezési tervüket
A jól megalapozott viselkedéstudományi eredmények sokat segíthetnek a járvány megfékezésében, csak sajnos a britek pont nem egy ilyenre építettek.
Ármány és hatalom helyett leginkább a pénzről szól Harry és Meghan visszalépése
A hercegi pár húzása rávilágít, hogy milyen lehetetlen helyzetben van a brit monarchia.
Boris Johnson átütő taktikai győzelmével szinte biztos lett a gyors Brexit
Most már tényleg azt csinál a briti miniszterelnök, amit csak akar. De közben széteshet az Egyesült Királyság.
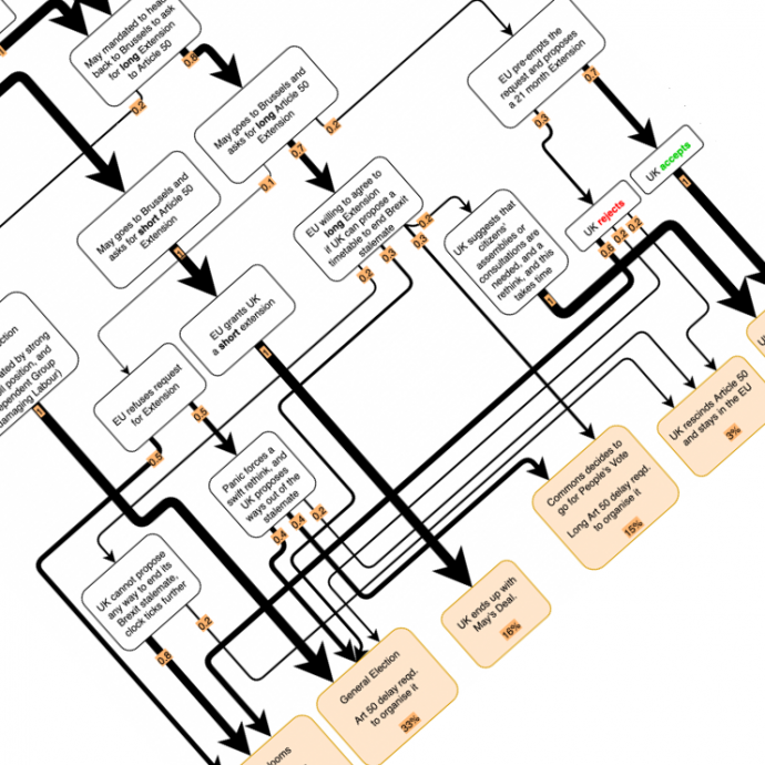
Végképp elfogyott a levegő May körül, bármi lehet a Brexitből
Egyre valószínűbb, hogy megállapodás nélkül fog kiesni Nagy-Britannia az Európai Unióból.
Abban mindenki egyetért, hogy gazdasági katasztrófa készülődik Nagy-Britanniában
A brit kormány saját elemzései szerint is csak rossz jöhet ki ebből.
A brit miniszterelnök megállapodott a Brexit elkenéséről, már csak a pártjával kell elfogadtatnia
Szinte teljes brit kapituláció: fizethetnek rengeteg pénzt, a döntésekből kimaradnak, és még az az európai szabályozásból sem tudnak kimozdulni.
Ha az volt a cél, hogy szegényebbek legyenek, akkor mindent jól csinálnak
Az EU tényleg meg akarja büntetni a stratégiai öngyilkosságot elkövető briteket, de nem is igazán tehet mást. Visszatér a G7 podcast, most a Brexit-témát járjuk körül a Concorde-os Kovács...
Sokba kerül, de sok pénzt is hoz a brit királyi család
Harry herceg esküvője átszámítva 44 milliárd forintot hozhat a kiskereskedelemnek, de a királyi család a turizmuson keresztül is sok pénzt termel.









